
二、交通事故责任认定书中的责任比例划分
如果是机动车与非机动车相撞:
损失在交强险限额范围内的,无需开比例,全部赔付。
损失在交强险限额范围外的,按照责任比例进行赔付:
(1)机动车全责。机动车赔付100%。
(2)机动车主责,非机动车次责。机动车赔付80%,非机动车自担20%。
(3)机动车同等责任。机动车赔付60%,非机动车自担40%。
(4)机动车次责,非机动车主责。机动车赔付40%,非机动车自担60%。
(5)机动车无责,一般不超过10%。非机动车可请求机动车保险公司在交强险无责限额内赔付。
如果是机动车与机动车相撞:
机动车与机动车之间发生交通事故,由保险公司在机动车第三者责任强制保险责任限额范围内予以赔偿。超过责任限额的部分,按照下列方式承担赔偿责任:
(1)负事故全部责任的,承担100%的赔偿责任,无责任的,不承担赔偿责任。
(2)负主要责任的,承担70%的赔偿责任;负次要责任的,承担30%的赔偿责任。
(3)负同等责任的,承担50%的赔偿责任,
(4)属于交通事故意外事故,各方均无责任的,应根据《民法典》和《人身损害赔偿司法解释》的规定,视具体情况确定双方的赔偿责任
问题二
如何和解或调解

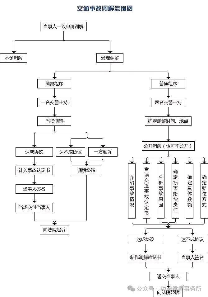
1、双方当事人针对不涉及刑事责任的交通事故,可以双方本着自愿的原则,先行和解。
2、当事人可以请求公安机关交通管理部门进行调解。经公安机关交通管理部门调解,当事人未达成协议或者调解书生效后不履行的,当事人可以向人民法院提起民事诉讼。
问题三
协商不成应该找谁理赔
交强险>商业险>侵权人
第一步:交强险保险公司在交强险限额内赔付。
目前适用的交强险限额:医疗费项目18,000元、伤残赔偿项目180,000元、物损项目2,000元。
1.医疗费项目主要包括:医疗费、住院伙食补助费、营养费、医疗器具费等。
2.伤残赔偿项目主要包括:伤残(死亡)赔偿金、丧葬费、被扶养人生活费、精神损害抚慰金、护理费、误工费、残疾辅助器具费、交通费等。
3.物损项目主要包括:衣物损、车辆修理费、车载物品损失等。
第二步,交强险限额不足以赔付全部损失的,由商业险保险公司在商业险限额内继续赔付,限额以保单为准。
第三步,商业险仍不足以赔付全部损失的,由侵权人继续赔付。
问题四
关于伤残鉴定,需要了解的问题
一、是否需要进行鉴定以及何时去鉴定
如果评估以后可能构成伤残,则就去进行伤残鉴定,如果只是轻微伤不构成伤残,则无需进行鉴定,具体可对照:
《人体损伤致残程度分级》4.2条款规定:“鉴定时机应在原发性损伤及其与之确定有关联的并发症治疗终结或者临床治疗效果稳定后进行鉴定。”
常见人损鉴定项目
1、三期鉴定(误工期、护理期、营养期)
即使未达到伤残等级,如果双方对误工期、护理期、营养期的具体时间争议,也可以委托司法鉴定机构做三期鉴定,最终以鉴定结论为准。
2、伤残鉴定等级
伤残等级鉴定是人身损害赔偿中的核心项目,将直接影响赔偿项目及赔偿数额。
3、护理依赖鉴定
伤情非常严重,可能需要长期或终生护理,护理依赖鉴定根据伤者的生活自理能力,分为以下三个等级:完全护理依赖、大部分护理依赖、部分护理依赖;
4、因果关系鉴定
有些伤情可能存在滞后性,如果双方对损伤后果是否因交通事故导致产生纠纷,可以通过因果关系鉴定来明确损伤后果与交通事故之间是否存在因果关系及损伤参与度。
5、后续治疗项目鉴定
交通事故中最常见的就是骨折和牙齿残缺,装了内固定在骨折完全愈合后通常都会取出,牙齿损坏残缺也需要做矫正或制作牙冠、种牙进行多次治疗;
注意:
现在司法鉴定中心只能鉴定后续治疗项目,不能鉴定后续治疗费用!如果原告仅有医院开具的证明请求后续治疗费用,法院一般不会支持;
原告可以在后续治疗费用实际产生后,另行起诉。
问题五
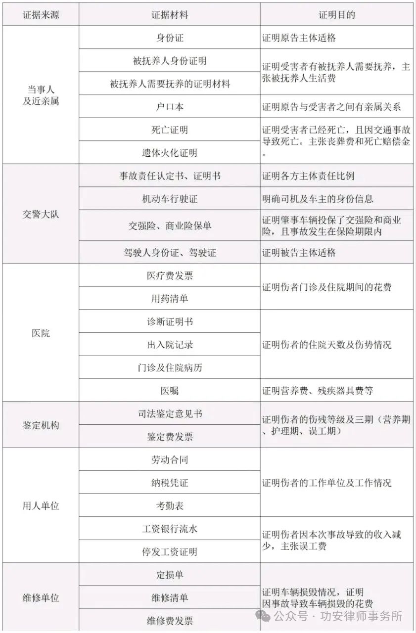
法院起诉需要准备哪些证据材料
特别说明:不同的诉讼请求对申请材料的要求不同,具体以所要主张的诉求为准。
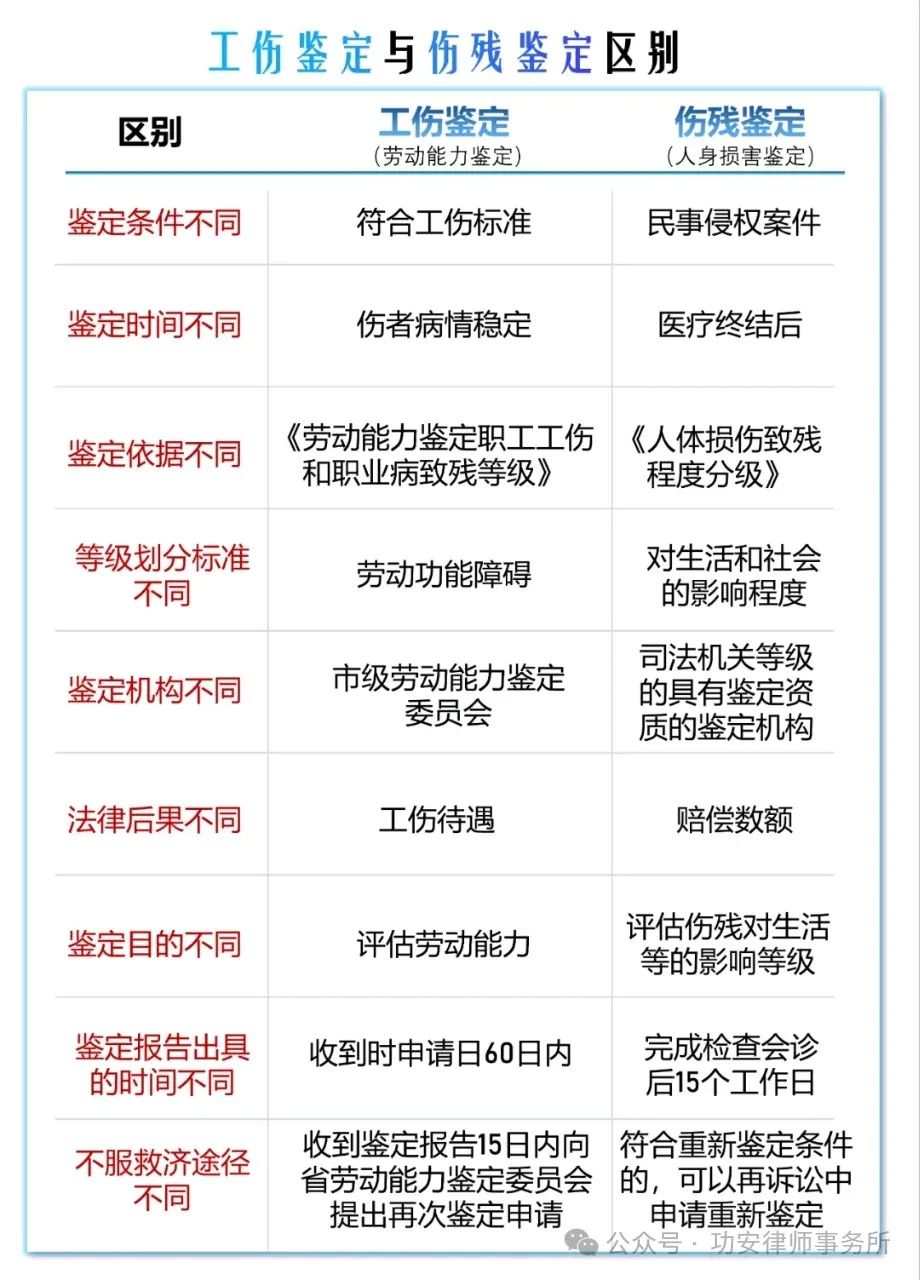
一、伤残等级与工伤伤残等级的区别
人身损害伤残鉴定的评残标准要高于劳动能力鉴定的工伤伤残标准,工伤应该找劳动能力鉴定委员做鉴定;
但有些公司为了规避工伤赔偿责任,让员工去做司法鉴定,由于人身损害伤残鉴定标准较高,员工大概率无法鉴定上等级!
若伤残鉴定多部位构成伤残,只能取等级最高的认定伤残等级,无法叠加;
劳动能力鉴定多处构成工伤伤残,可以叠加升级一次,比如两个部位均构成 10 级工伤伤残,最终工伤伤残等级为 9 级。
注意:
多部位构成伤残,伤残赔偿金以最高伤残等级为计算基数,其他伤残部位会作为加重因素,提高赔偿系数;
例如:在交通事故中被鉴定为 9 级伤残和 10 级伤残,9 级伤残的赔偿系数为 20% ,十级伤残的附加系数为 1% (附加系数通常为赔偿系数的十分之一),最终总赔偿系数为 21% 。
伤残鉴定与伤情鉴定的区别
人体损伤程度鉴定(伤情鉴定)标准,是以轻伤Ⅰ Ⅱ级、重伤Ⅰ Ⅱ级来划分;
伤残鉴定和伤情鉴定两者相互独立,伤情鉴定是刑事案件中定罪量刑的标准并非赔偿标准,而伤残鉴定直接关系到民事赔偿金额。
三、伤残鉴定的适用范围
伤残鉴定适用于除职工工伤外的所有人身损害案件,具体包括以下情形:
①道路交通事故
②刑事案件中的民事赔偿依据
③医疗事故中的民事赔偿依据
④劳务纠纷案件
⑤打架斗殴、意外伤害等其他普通伤害类案件
注意:
医疗事故案件中还需要做医疗事故技术鉴定,来判定是否构成医疗事故、医疗事故等级及责任程度划分;
附则其他注意事项
标准中所指的未成年人是指年龄未满 18 周岁。
未成年人构成伤残的标准低于成年人,具体比例根据年龄确定:
0~6周岁:按标准规定值的 50% 计算;
7~14周岁:按标准规定值的 80% 计算;
15~17周岁:接近成年人标准,但仍可能有一定调整。
标准中涉及面部瘢痕致残程度需测量长度或者面积的数值时,对于未成年人:
0~6 周岁者按标准规定值的 50% 计算;
7~14 周岁者按标准规定值的 80% 计算。
标准中提到的四肢重要神经包括:
臂丛及其分支神经:如正中神经、尺神经、桡神经和肌皮神经等;
腰骶丛及其分支神经:如坐骨神经、腓总神经和胫神经等。
标准中牙齿折断是指:
冠折1/2以上,或者牙齿部分缺失致牙髓腔暴露。
同一部位和性质的残疾,不应采用本标准条款两条以上或者同一条款两次以上进行鉴定。
附:
来源:民商实战派
声明:转载此文目的是传递更多信息。如有侵权,我们将及时更正
联系人:刘小姐
手机:19073147882
电话:0731-85836717
邮件:168987@qq.com
地址:长沙市岳麓区岳麓大道奥克斯•环球中心A栋7楼